目前位置: 彰化縣記帳及報稅代理人公會首頁 > 最新訊息 > 會務(講習)通知 > (本會全聯會)於10月29日(三)辦理線上-金融知識+講座:「稅務與金融詐騙防範新視角-從案例到稅法認定的完整解析」
|
回上一頁
|
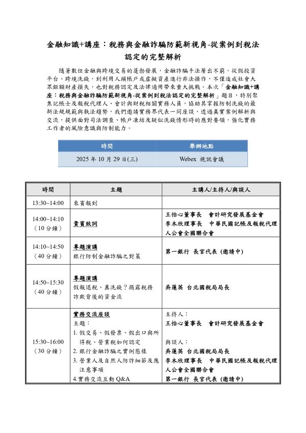
(本會全聯會)於10月29日(三)辦理線上-金融知識+講座:「稅務與金融詐騙防範新視角-從案例到稅法認定的完整解析」代轉本會全聯會與會計研究發展基金會於10月29日(星期三)共同辦理:線上-金融知識+講座:「稅務與金融詐騙防範新視角-從案例到稅法認定的完整解析」
邀請 臺北國稅局吳蓮英局長及第一銀行代表專題演講
時間:10月29日(三),下午2:00至4:00
Webex 視訊會議連結:https://accounting2023.webex.com/accounting2023-tc/j.php?MTID=m8f4a6244714d7854181b52c60bae6991
會議號碼:2515 091 8482
會議密碼:fgCnRJT2m45





















