組織章程
本會沿革
組織架構
公會相關報導
歷屆理監事團隊
聯絡我們
目前位置:
彰化縣記帳及報稅代理人公會首頁
>
最新訊息
>
稅務訊息
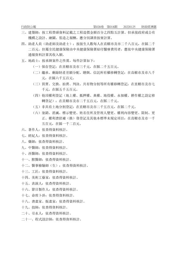
> (財政部)訂定「稽徵機關核算一百十年度執行業務者收入標準」,自即日生效
回上一頁
(財政部)訂定「稽徵機關核算一百十年度執行業務者收入標準」,自即日生效
代轉財政部訊息通知
帳 號:
密 碼:
★★★ 活動照片 ★★★
top 1
113年會員大會
top 2
113年度會員聯...
top 3
113年度會員自...
top 4
114年度會員聯...
top 5
114年會員大會